Вчені створили метод виявлення деградації білків у клітинах
Дослідники розробили систему для відстеження розпаду білків у живих клітинах, що дозволяє вивчати механізми деградації протеїнів під впливом різних сполук.
Міжнародна група вчених опублікувала детальний опис методології дослідження деградації білків у клітинах. Робота містить протоколи культивування клітинних ліній, створення репортерних систем та аналізу взаємодій білків.
Дослідники використовували декілька клітинних ліній для своїх експериментів. Клітини KBM7 та їх модифіковану версію з індукованою системою Cas9 вирощували у середовищі IMDM з додаванням сироватки та антибіотиків. Для інших експериментів застосовували клітини RKO, K562, NALM-6 та HEK293T, які культивували у відповідних середовищах RPMI 1640 або DMEM. Усі клітинні лінії утримували за температури 37 градусів Цельсія у атмосфері з п'ятьма відсотками вуглекислого газу та регулярно перевіряли на наявність мікоплазмового забруднення.
Для створення репортерних систем науковці розробили спеціальні плазміди. Базовим вектором став pLEX305, до якого додали послідовність люциферази Nluc та потрійний Flag-тег. Цей вектор дозволяє відстежувати рівень білків у клітинах за допомогою вимірювання люмінесценції. Дослідники також створили дестабілізовану версію вектора з додаванням PEST-послідовності, яка прискорює розпад білка.
Для введення генетичних конструкцій у клітини застосовували лентивірусну трансдукцію. Вірусні частинки виробляли у клітинах HEK293T шляхом трансфекції трьох плазмід за допомогою поліетиленіміну. Через 60 годин після трансфекції збирали вірусний супернатант, фільтрували його та використовували для інфікування цільових клітин. Трансдуковані клітини відбирали за допомогою антибіотика пуроміцину або сортували за флуоресцентними маркерами.
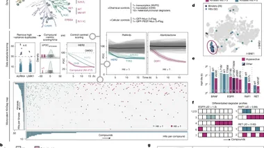
Центральною частиною дослідження став скринінг бібліотеки інгібіторів кіназ. Вчені протестували 1620 сполук на їхню здатність впливати на стабільність білків. Сполуки наносили на 1536-лункові планшети у концентраціях від 0,5 до 10 мікромолярів. До кожної лунки додавали клітини з репортерною системою та субстрат люциферази ендуразин. Люмінесцентний сигнал вимірювали кожні чотири години протягом 18 годин.
Для аналізу даних скринінгу дослідники розробили спеціальний алгоритм. Сигнали нормалізували відносно контрольних лунок з диметилсульфоксидом та позитивним контролем. Сполуки виключали з аналізу, якщо вони демонстрували високу варіабельність між повторами або неспецифічно впливали на всі досліджувані кінази. Для кожної пари сполука-кіназа розраховували z-оцінки відносно різних контролів, включаючи циклогексимід, який блокує синтез білка.
Вчені використовували вісім різних схем нормалізації даних для виявлення значущих ефектів. Сполуку вважали активною, якщо вона відповідала певним критеріям у комбінації нормалізацій. Зокрема, глобальна оцінка мала бути не менше 10 балів, або нормалізована оцінка відносно хоча б одного з контролів мала перевищувати встановлений поріг. Цей підхід дозволив мінімізувати кількість хибнопозитивних результатів.
Для підтвердження результатів скринінгу застосовували імуноблотинг. Клітинні лізати готували у буфері з сечовиною, кількість білка визначали за методом BCA, після чого зразки розділяли електрофорезом та переносили на нітроцелюлозну мембрану. Для детекції використовували антитіла проти Flag-тегу або специфічних білків.
Дослідники також проводили експерименти з проточною цитометрією для вимірювання рівнів флуоресцентних репортерних білків. Клітини обробляли сполуками у вказаних концентраціях та часових інтервалах, після чого аналізували на приладі LSR Fortessa. Співвідношення синього та червоного флуоресцентних білків використовували як показник стабільності досліджуваного білка.
Для ідентифікації генів, що впливають на деградацію білків, науковці застосували CRISPR-Cas9 скринінг. Клітини трансдукували бібліотеками одноланцюгових направляючих РНК, які спрямовані або на гени системи убіквітин-протеасоми, або на весь геном. Після індукції Cas9 та обробки інгібіторами клітини сортували за рівнем флуоресцентного репортера. ДНК з відсортованих популяцій секвенували для визначення збагачених або виснажених направляючих РНК.
Окремим напрямком роботи стало картування білок-білкових взаємодій методом BioID. До досліджуваних кіназ приєднували фермент мініТурбо, який біотинілює білки у безпосередній близькості. Клітини обробляли біотином та інгібіторами, після чого біотинільовані білки виділяли на стрептавідинових гранулах та ідентифікували мас-спектрометрією. Цей підхід дозволив виявити зміни у білкових комплексах під впливом сполук.
Для повногеномного профілювання протеому застосовували тандемну мас-спектрометрію з мітками TMTpro. Білки з клітинних лізатів розщеплювали трипсином, мітили ізобаричними тегами та аналізували на мас-спектрометрі Orbitrap Fusion Lumos. Це дозволило одночасно кількісно порівняти рівні тисяч білків у різних умовах обробки.
Вчені також використовували хемопротеомічний підхід з кінобідами для визначення специфічності зв'язування інгібіторів. Лізати клітин інкубували зі зростаючими концентраціями сполук, після чого додавали гранули з іммобілізованими інгібіторами кіназ. Білки, що залишилися зв'язаними з гранулами, ідентифікували мас-спектрометрією, а дозозалежне зменшення зв'язування вказувало на пряму взаємодію сполуки з білком.
Для вивчення локалізації білків у клітинах дослідники застосували високопродуктивну конфокальну мікроскопію. Клітини висівали на 384-лункові планшети, обробляли сполуками та фарбували флуоресцентними антитілами. Зображення отримували на автоматизованому мікроскопі Opera Phenix. Сегментацію клітин та підрахунок білкових агрегатів проводили за допомогою програмного забезпечення Cellpose та CellProfiler.
Результати дослідження демонструють комплексний підхід до вивчення деградації білків у клітинах. Розроблені методи дозволяють систематично досліджувати вплив хімічних сполук на стабільність білків, ідентифікувати механізми деградації та картувати білкові взаємодії. Ця методологія може бути застосована для розробки нових терапевтичних стратегій, заснованих на цілеспрямованій деградації білків.
Схожі новини
- Жуки-короїди використовують антибіотики дерев проти грибків04.01.2026, 00:35
- Вчені створили метод аналізу гістонів в окремих клітинах01.01.2026, 06:33
- Помер Джеймс Вотсон: нобелівський лауреат відкрив структуру ДНК08.11.2025, 03:25
- Вчені відкрили новий механізм транспорту білків у мітохондрії15.09.2025, 07:19
- Помер Франклін Сталь — автор найкрасивішого експерименту в біології08.07.2025, 01:14
/sci314.com/images/news/cover/4735/576ba0aff596550d36743c7c06d241fb.jpg)
/sci314.com/images/news/cover/4713/bc9e609d5c33858e8700422b21427e47.png)
/sci314.com/images/news/cover/4337/4ffb5c2e74529fcbf460d083709440c8.jpg)
/sci314.com/images/news/cover/3940/e1fea002a9f178a62e662da786e4c230.jpg)
/sci314.com/images/news/cover/3423/811417465cff4ad15508d42db9436fcf.jpg)